MxColab es la primera iniciativa de relacionamiento colaborativo en México, que promueve el esfuerzo conjunto entre diversos inversionistas para lograr impactos positivos y significativos en el desempeño sostenible de las empresas.

La plataforma facilita un espacio de coordinación entre inversionistas y empresas mexicanas del mercado público, orientado a impulsar mejores prácticas en sostenibilidad corporativa, con alineación a la Estrategia de Movilización de Financiamiento Sostenible y a estándares locales e internacionales.

En su primera fase, MXColab enfocará sus esfuerzos de relacionamiento en la gestión del cambio climático, dada su importancia sistémica.

Objetivos

Impulsar diálogos coordinados entre inversionistas y empresas para impulsar la adopción de mejores prácticas de sostenibilidad.

Surge como respuesta a la baja representación de empresas mexicanas en iniciativas internacionales similares.

Las prácticas de relacionamiento estarán basadas en un benchmark público, creado por un proveedor independiente.

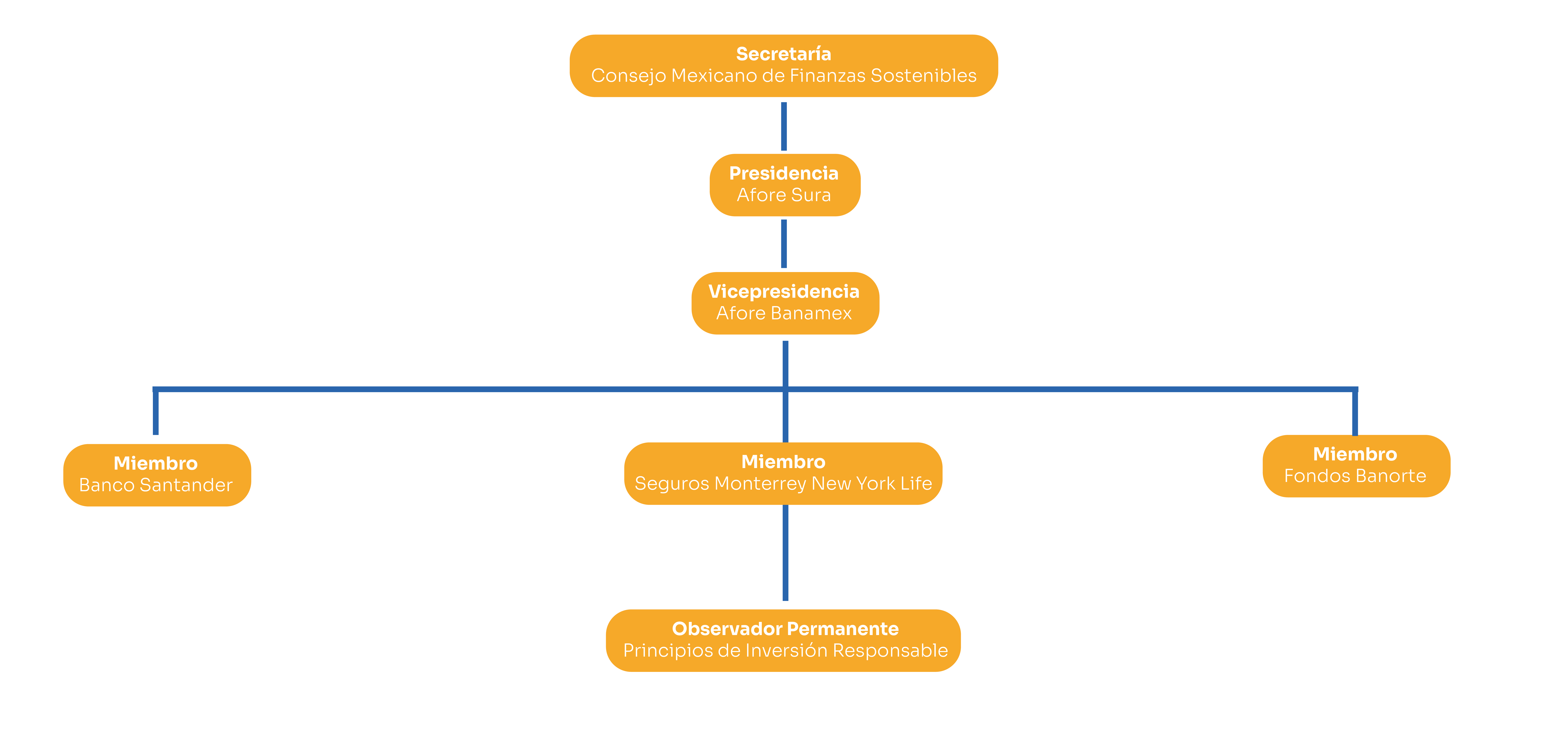
Comité Directivo

El Comité Directivo es el órgano que preside MxColab, y es independiente al Consejo de Administración del CMFS.

Su composición está diseñada para que instituciones representativas de diversos gremios del sistema financiero tengan participación (con hasta dos miembros por gremio).

El primer Comité Directivo de MxColab cuenta con representación de Afores, fondos de inversión, bancos y aseguradoras que conjuntamente gestionan 5,270 miles de millones de MXN.

Comité Directivo de MxColab

CMFS

El Consejo Mexicano de Finanzas Sostenibles (CMFS) es una asociación civil sin fines de lucro que representa al sector financiero mexicano y promueve las mejores prácticas en finanzas sostenibles. Desde su creación en 2016, el CMFS busca impulsar la transición hacia una economía más verde, equitativa y resiliente mediante la articulación de agendas de trabajo entre actores del mercado y la movilización de capitales. Entre sus objetivos destacan propiciar el diálogo y diseñar estrategias para fomentar el financiamiento e inversión en activos y proyectos con impactos positivos en el medio ambiente y la sociedad, así como proponer incentivos y mecanismos que provoquen cambios favorables en las prácticas de mercado. Además, el CMFS realiza alianzas estratégicas con agencias multilaterales, instituciones locales e internacionales, académicos y expertos en finanzas verdes y sustentables para promover la creación de capacidades a través del intercambio de mejores prácticas y programas de educación financiera dirigida.

Afore SURA

Afore SURA México es una administradora de fondos para el retiro, que actualmente atiende a más de 7.7 millones de clientes y administra más de 1 billón de pesos mexicanos en activos (cifras al cierre de marzo de 2025). En línea con su compromiso de ayudar a las personas a tener un mejor retiro y actuar desde hoy para conseguirlo, la compañía ha logrado incorporar la sostenibilidad en su estrategia de negocio de manera integral, operando bajo estrictos principios ambientales, sociales y de gobernanza (ASG).

Afore Banamex

Afore Banamex es una Administradora de fondos para el retiro con más de 27 años de experiencia, pionera en la industria ofreciendo servicio, conocimiento y solidez.

Al cierre de abril de 2025, Afore Banamex administró recursos por más de un billón de pesos(1), lo que representó más de 8.9 millones de clientes que confían en nosotros para administrar sus recursos para el retiro. Afore Banamex a través de la estrategia de Inversión Responsable(2), trabaja para mejorar las condiciones de las pensiones no solo en términos de rendimientos, al gestionar los riesgos en el largo plazo, si no al promover un medio ambiente sano y el desarrollo social.

HSBC

Grupo Financiero HSBC es una de las principales agrupaciones financieras y bancarias de México, con 807 sucursales, 5,230 cajeros automáticos y 13,654 empleados al 31 de marzo 2025. Para mayor información, visite www.hsbc.com.mx. HSBC Holdings PLC, la casa matriz del Grupo HSBC, tiene su sede en Londres. El Grupo presta servicios a clientes de todo el mundo en 58 países y territorios. Con activos totales de USD$3,054 mil millones al 31 de marzo de 2025, HSBC es una de las organizaciones de servicios bancarios y financieros más grandes del mundo.

Banco Santander

Banco Santander México, S.A., Institución de Banca Múltiple, Grupo Financiero Santander México (Banco Santander México), uno de los principales bancos en México, ofrece una amplia gama de productos y servicios financieros, incluyendo la banca comercial e individuos, servicios de asesoría financiera, así como otras actividades de inversión. Banco Santander México ofrece una plataforma de servicios financieros dirigida a los segmentos medio y alto de la población y pequeñas y medianas empresas. También proporciona servicios financieros integrados a las grandes compañías multinacionales en México. Al 31 de marzo de 2025, Banco Santander México tenía activos totales por $1,974 miles de millones y más de 21.39 millones de clientes. Con sede en la Ciudad de México, la compañía opera 1,313 sucursales y oficinas en todo el país y cuenta con un total de 24,753 empleados

Seguros Monterrey New York Life

Operadora de Fondos Banorte

Con una trayectoria que se remonta a la fusión de Grupo Financiero Banorte, Ixe Grupo Financiero y Grupo Financiero Interacciones, Operadora de Fondos Banorte se ha consolidado como una de las principales operadoras de fondos de inversión en México. Cuenta con una sólida experiencia y amplia oferta de productos que permiten acompañar a sus clientes en el logro de objetivos financieros. Su compromiso con la sostenibilidad se refleja en la firma de los Principios de Inversión Responsable. A través de un proceso de inversión riguroso y transparente, busca generar valor a largo plazo para los inversionistas de sus fondos, considerando los aspectos ambientales, sociales y de gobernanza. Sus estrategias están diseñadas para impulsar el desarrollo sostenible de México y alinear los intereses de los inversionistas de sus fondos a un futuro más sostenible.

PRI

Los Principios para la Inversión Responsable (PRI), respaldados por las Naciones Unidas, son el principal promotor a nivel mundial de la inversión responsable. Actualmente, más de 5.000 signatarios en todo el mundo forman parte de la red del PRI, representando en conjunto más de US$121 billones en activos bajo gestión. El PRI trabaja para lograr un sistema financiero global sostenible mediante la promoción de la adopción de los Principios y la colaboración en su implementación.

Además de su red global de signatarios, lideran y apoyan una serie de iniciativas, que incluyen las alianzas para la meta de emisiones netas cero (como la Net Zero Asset Owners Alliance, Net Zero Asset Managers Initiative, Net Zero Financial Service Providers Alliance y la Net Zero Investment Consultants Initiative), así como iniciativas de stewardship colaborativo como Climate Action 100+, Spring y Advance, entre otras, que abordan temas de clima, naturaleza, derechos humanos y asuntos sociales.

S&P Global

La iniciativa está abierta a inversionistas mexicanos y extranjeros

Contáctanos